各普通高校、高职院校:
为认真贯彻党的二十大精神和二十届三中全会精神,深化教育综合改革,加快建设教育强市,服务新质生产力,增强大学生创新意识和实践能力,培育高校大学生创新创业策源力量,按照《市教委关于组织开展 2025 年天津市大学生学科竞赛活动的通知》(津教高函〔2025〕10 号)文件部署,决定举办 2025 年第十八届天津市大学生工业与艺术设计竞赛。请各单位按照通知文件要求,积极宣传,广泛动员学生参赛,现将有关事项通知如下:
一、组织机构
主办单位:天津市教育委员会
承办单位:天津商业大学
协办单位:天津轻工职业技术学院
支持单位:天津农商银行、天津市启明星辰科技有限公司新东方大学生学习 与发展(天津)中心
本竞赛在天津市教委的领导下设立竞赛组委会、专家委员会、仲裁委员会和秘书处(具体名单见附件 1)。组委会负责赛事组织实施和指导工作;专家委员会负责指导大赛评审事宜;仲裁委员会负责对竞赛过程中的争议提出处理意见,作出仲裁;秘书处设在天津商业大学艺术学院,负责竞赛的日常组织工作。
二、参赛对象
天津市各高校具有正式学籍的在校学生。
三、竞赛主题、作品内容
(一)竞赛主题:创新改变生活,创业成就梦想
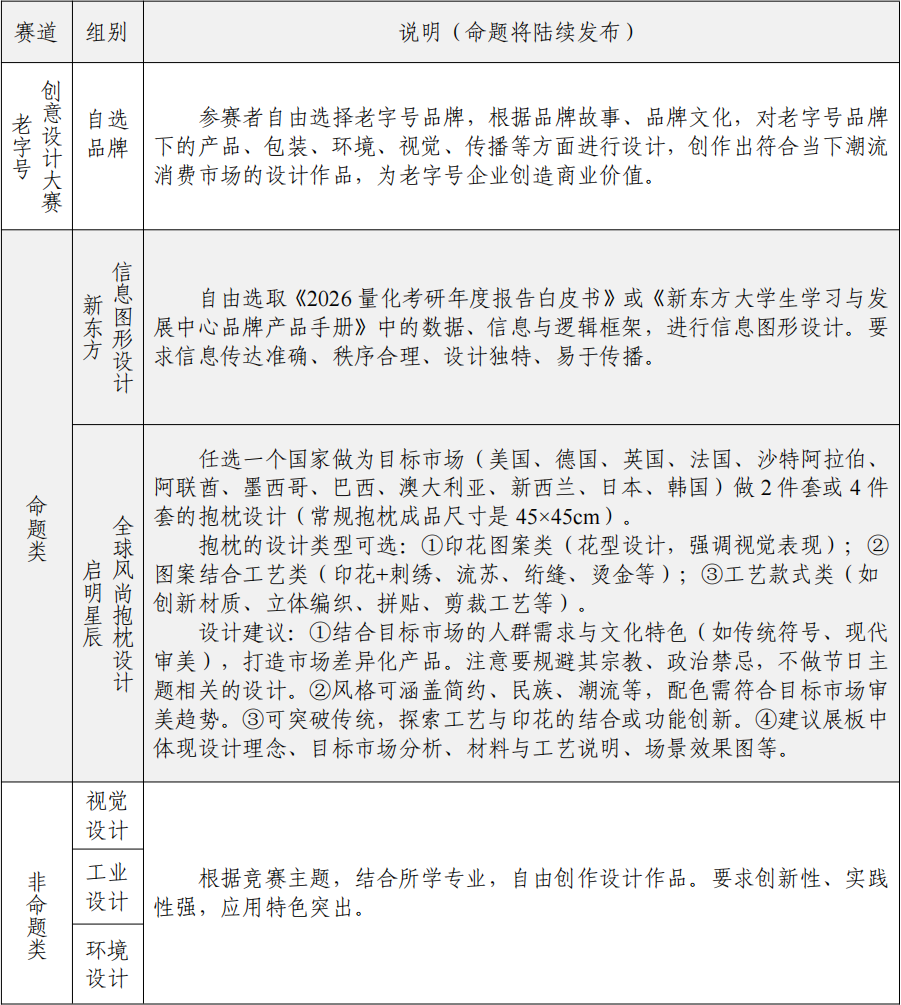
(二)作品内容:本竞赛分为老字号创意设计大赛、命题设计、非命题设计三个赛道,具体内容如下:

四、参赛作品提交及注意事项
1.本竞赛鼓励运用 AIGC 等新技术、新手段、新工具提高设计效能。但不可全流程使用 AIGC。“匠人天工 AI”作为本竞赛的技术赞助方,将无偿提供“AIGC 辅助设计”线上教学服务(不低于 8 学时)和AI 三维建模平台算力 500 点(约快速生成图片 100 张),可让业余爱好者迅速上手。详见 aigc.cjzmai.com
2.本次竞赛的“排版模板”、“申报书与著作权声明”、各赛道组别的“设计资料”,请访问 aigc.cjzmai.com,或公众号“工业与艺术设计竞赛”
中下载。
3.参赛者共提交两个文件。分别是:
①“ 参赛作品”JPG 格 式,要求分辨率150dpi ,尺寸为800mm×1200mm,竖构图,如有多张图片(不超过3张图片),需合成长图提交,文件大小 30MB 以内。
②“申报书与著作权声明”,需签字后合成为 PDF 格式提交。
4.参赛个人信息以文件名的形式体现,不得排版到展板中。JPG与 PDF 两个文件均命名为:赛道-组别-学校全称-作品名称-队长姓名-指导教师姓名。
5.复评后秘书处将通知各校联系人提交终评材料,用于角逐各级奖项。
6.“工业与艺术设计竞赛”公众号将发布竞赛进程、题目解析、新命题发布等资讯。公众号同时提供后台留言咨询服务。
7.各赛道提交作品邮箱如下(网盘链接或超大附件发送):
老字号创意设计大赛:
Industrial_art_tj1@163.com
命题类:
Industrial_art_tj2@163.com
非命题类:
Industrial_art_tj3@163.com
杨老师电话:
13820778641
五、竞赛时间及报名方式
(一)2025年4月15日17:00前,参赛高校指定各赛道竞赛联系人,将联系人信息表(附件 3)发送至指定邮箱:jing20100186@126.com;
联系人:田敬,联系电话:15522562280。
(二)2025年4月16日,开始竞赛宣传活动。
(三)2025年5月19日之前,各高校竞赛联系人,按照赛道,以学校为单位(不接受个人投稿)将下列材料打包发送至对应邮箱:
1.学校参赛信息汇总表 word 电子版(见附件 3);
2.参赛作品著作权声明 pdf 文件;
3.参赛作品 jpg 文件;
(四)2025年6月上旬完成初评工作。
(五)2025年6月中旬完成终评工作。
六、竞赛规则
(一)评审标准
按照设计作品创意及创新性、设计表达效果、可行性及应用性等条件进行综合评审。各办学层次分类评审。参赛作品的指导老师不得承担评审工作。
(二)奖项设置
本次竞赛设置一、二、三等奖。其中一等奖不超过参赛作品总数的 2%,二等奖不超过参赛作品总数的 4%,三等奖不超过参赛作品总数的 9%。一等奖指导教师可获“优秀指导教师奖”。
七、诉讼与仲裁
为保证竞赛的公平、公正性,作品必须是未参加过其他市级以上竞赛的原创作品。凡发现有抄袭和剽窃行为、违背竞赛主题的作品,大赛组委会将取消该作品的参赛资格,由此产生的法律责任由参赛学生个人承担。
大赛实行公示和举报制度。在竞赛过程及成绩公示期间,对成绩有异议者须提交书面申请,并要提供相应的证据(如抄袭作品来源的复印件等),由学生本人、指导教师签字,所在学校加盖公章后提交至竞赛仲裁委员会,由竞赛仲裁委员会裁决同时将结果上报市教委备案。举报实行实名制,匿名举报不受理。
八、竞赛结果公示
竞赛结束后,竞赛结果将在承办单位网站上进行公示,公示无异议后将由市教委公布竞赛结果。
竞赛其他有关事项另行通知。