当前位置: 首页 >> 赛事一览 >> 天理杯 >> 正文

赛事速递 “天理杯”创享青春创新创业大赛产业行业赛道命题完整版公布

发布者: [发表时间]:2025-01-23 [来源]: [浏览次数]:

日前

备受关注的

“天理杯”创享青春创新创业大赛产业行业赛道命题

正式出炉!

产业赛道命题邀请天津市知名企业参与

结合学校重点产业需求

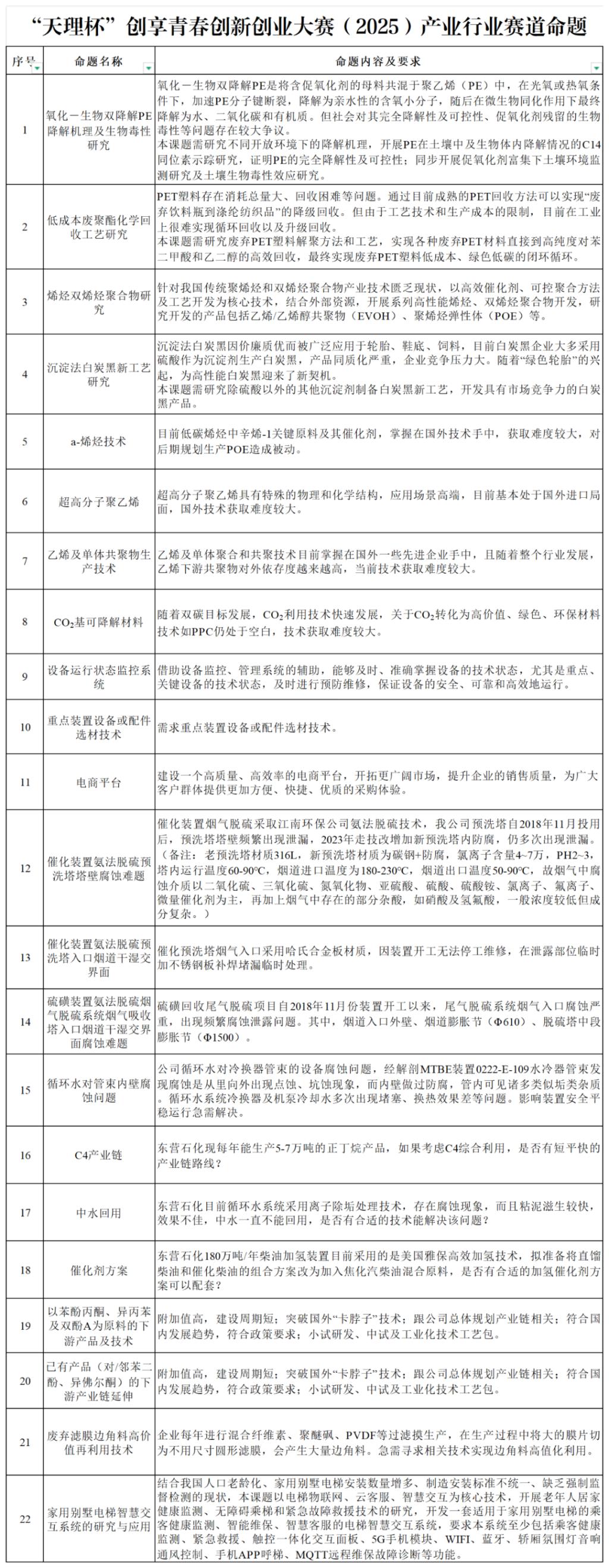
共发布以下22道题目


相关报名要求请联系各学院双创工作负责教师

精彩不止于此!

邀你巅峰相见!

“天理杯”大赛正在火热进行中,

相关通知将在“天理双创”公众号中发布

敬请期待!

天理双创